《产业结构调整指导目录(2024年本)》2月1日起施行
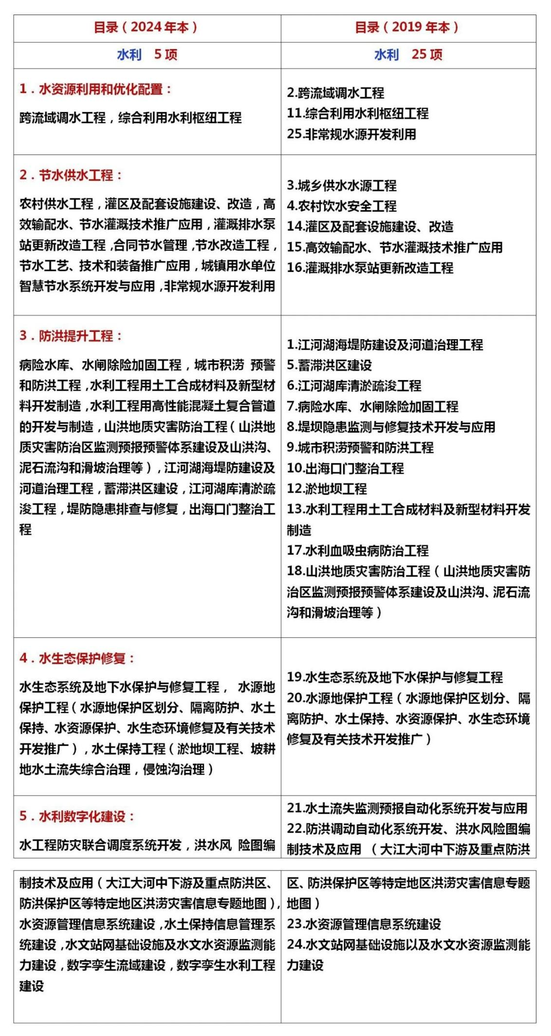
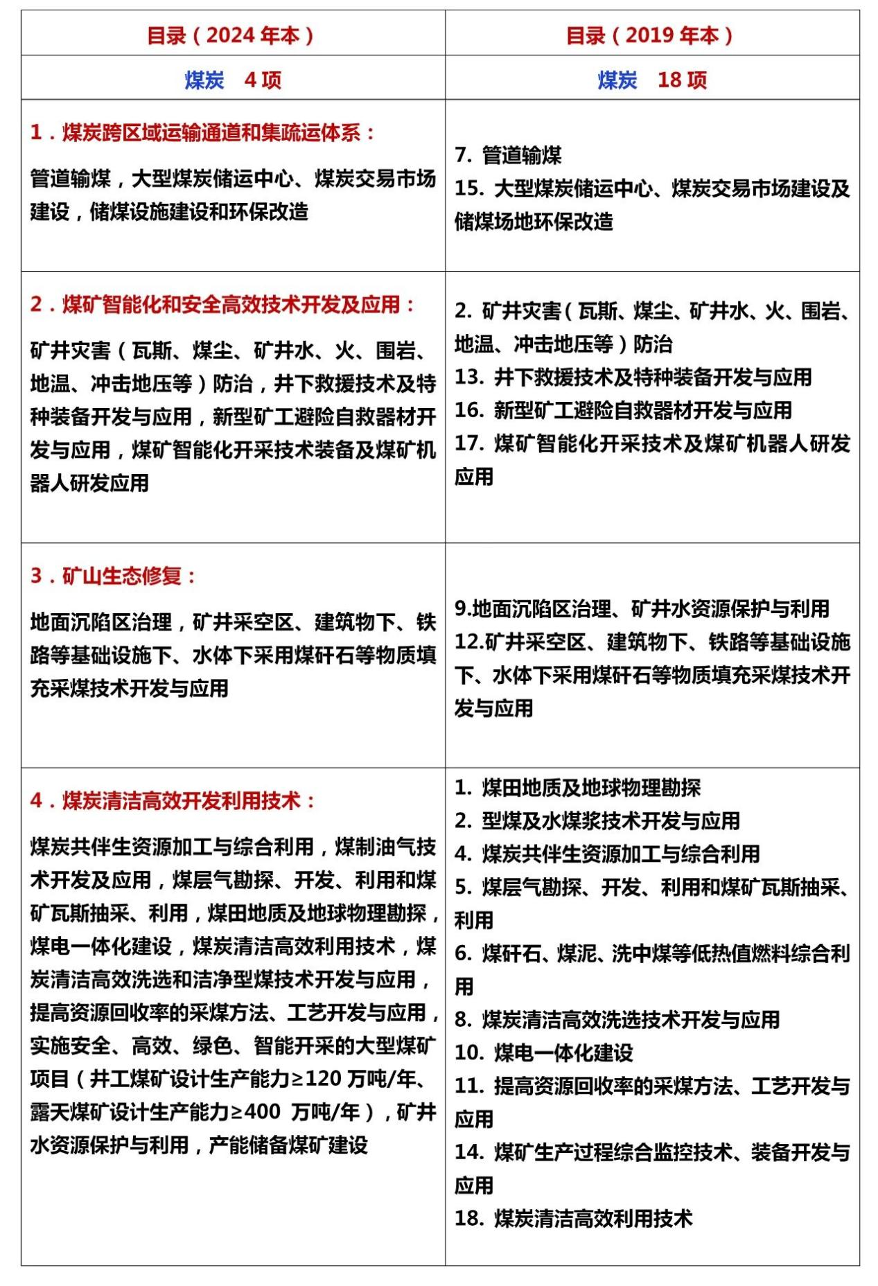
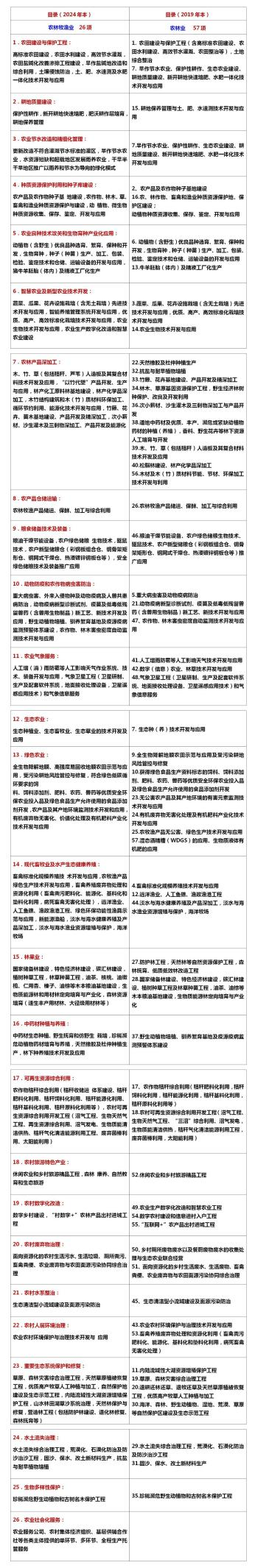
点击蓝字,关注我们 《产业结构调整指导目录(2024年本)》 2月1日起施行 日前,国家发展改革委发布了《产业结构调整指导目录(2024年本)》(以下简称新《目录》),自2024年2月1日起正式施行。 《目录》是引导社会投资方向、政府管理投资项目,制定实施财税、信贷、土地、进出口等政策的重要依据,也是开展环境影响评价、确定环评类别的重要依据。 生态环境保护部门在开展建设项目环评审批时,很重要的一个依据就是《目录》。 为了便于生态环境部门开展环评工作,本文对新《目录》中环评审批时经常遇见的一些项目进行分析。 新《目录》是在2019年版本的基础上修订的。 2005年,根据《国务院关于发布实施〈产业结构调整暂行规定〉的决定》(国发〔2005〕40号),国家发改委会同有关部门制订发布了《目录》(2005年本)。 2011年、2013年和2019年,分别对《目录》进行了修订或修正。 《目录》由鼓励类、限制类、淘汰类等三大类组成,上述三类之外且符合国家有关法律、法规和政策规定的为允许类,不列入《目录》。 新《目录》仍沿用之前版本的鼓励类、限制类、淘汰类等三大类组成,共有条目1005条,其中鼓励类352条、限制类231条、淘汰类422条。 新《目录》的总条目减少了473条,其中鼓励类减少了469条,限制类增加了16条、淘汰类减少了20条。 鼓励类项目 鼓励类项目,主要是对经济社会发展有重要促进作用,有利于关键技术创新,实现高水平自立自强;有利于产业跨区域转移,促进区域协调发展;有利于自然资源节约集约利用和产业绿色低碳转型,助力碳达峰碳中和;有利于普惠性、基础性、兜底性民生建设和服务业发展,促进共同富裕的技术、装备和产品。 这次修订,对鼓励类是在条目数量上减少了,但是并不是减少了项目类别,而是对同类型项目的条目进行了归类整合。 例如,新《目录》中鼓励类的“水利”,就是把2019年版本中的25项归类合并为5项。 再如,新《目录》中鼓励类的“煤炭”,就是把2019年版本中的18项归类合并为4项。 又如,新《目录》中鼓励类的“农林业”,就是把2019年版本中的57项归类合并为26项。 新《目录》在行业设置上,鼓励类新增了“智能制造”“农业机械装备”“数控机床”“网络安全”等行业大类以及相关领域有利于产业优化升级的条目。 新增的“智能制造”包括16项:机器人及集成系统、智能检测装备和仪器、传感器、增材制造装备和专用材料、智能物流装备、智能产品、工业控制系统、工业软件及系统、工业互联网平台、工业云应用、工业信息安全、智能制造系统集成及应用体验验证服务、分行业智能制造标准研制及试验验证平台建设、智能制造能力成熟度评价,智能制造发展水平评价体系、智能制造场景和智能工厂等。 新增的“网络安全”包括6项:网络安全产品、网络安全服务、网络安全技术的研发与转让、网络安全检测工具、网络安全基础设施建设与改造升级,以及数据安全技术产品研发与产业化应用和数据安全服务发展(包括检测评估、认证、教育培训等)等。 值得注意的是,对改造后能效达到最新版《工业重点领域能效标杆水平和基准水平》中标杆水平的项目,参照鼓励类管理。 限制类项目 限制类项目,主要是工艺技术落后,不符合行业准入条件和有关规定,不利于安全生产,不利于自然资源节约集约利用,不利于实现碳达峰碳中和目标,需要督促改造和禁止新建的生产能力、工艺技术、装备及产品。 新《目录》中,限制类新增了“消防”“建筑”行业大类,以及不符合绿色发展和安全生产要求的条目。 例如,对于消防项目,明确规定“含全氟辛基磺酸及其衍生物的灭火剂”是属于限制类的。 再如,对于电力项目,达不到超低排放要求的煤电机组(采用特殊炉型的机组除外)和燃煤锅炉,是属于限制类的。 对于钢铁项目,钢铁联合企业、独立焦化企业未同步配套建设干熄焦、装煤、推焦除尘、VOCs 治理装置的炼焦项目,是属于限制类的。 对于煤炭项目,以下五种是属于限制类的: 一是低于30万吨/年的煤矿(其中山西、内蒙古、陕西低于120万吨/年,宁夏低于60万吨/年),低于90万吨/年的煤与瓦斯突出矿井; 二是采用非机械化开采工艺的煤矿项目; 三是未按国家规定程序报批矿区总体规划的煤矿项目; 四是井下回采工作面超过2个的煤矿项目; 五是开采深度超过《煤矿安全规程》规定的煤矿、质量达不到《商品煤质量管理暂行办法》要求的商品煤、开采技术和装备列入《煤炭生产技术与装备政策导向(2014年版)》限制目录且无法实施技术改造的煤矿。 此外,新建、扩建电解铝项目(产能置换项目除外),单系列5 万吨/年规模以下铅冶炼、再生铅项目,单系列10 万吨/年规模以下锌冶炼项目(含锌二次资源利用除外),新建、扩建镁冶炼项目(综合利用项目除外),10 万吨/年以下的独立铝用炭素项目等,都是属于限制类的。 需要注意的是,对于能效未达到最新版《工业重点领域能效标杆水平和基准水平》中标杆水平的新建项目,参照限制类管理。 淘汰类项目 淘汰类项目,主要是不符合有关法律法规,严重浪费资源、污染环境,安全生产隐患严重,阻碍实现碳达峰碳中和目标,需要淘汰的落后工艺技术、装备及产品。 新《目录》明确规定,禁止投资淘汰类项目。 新《目录》中,淘汰类也新增了“消防”“建筑”行业大类,以及不符合绿色发展和安全生产要求的条目。 例如,对于消防项目,明确规定“火灾探测器手工插焊电子元器件生产工艺”是属于淘汰类的。 再如,对于煤炭项目,不能实现洗煤废水闭路循环的选煤工艺,不能实现粉尘达标排放的干法选煤设备,开采范围与自然保护区、风景名胜区、饮用水水源保护区重叠的煤矿(根据法律法规及国家有关文件要求进行淘汰)等,都是属于淘汰类的。 对于电力项目,不达标的单机容量30万千瓦级及以下的常规燃煤火电机组(综合利用机组除外),以发电为主的燃油锅炉及发电机组(先立后改,根据发布的年度淘汰计划有序淘汰),都是属于淘汰类的。 需要注意的是,对于能效未达到最新版《工业重点领域能效标杆水平和基准水平》中基准水平且未在规定期限内完成改造的项目,以及对所生产产品设备能效未达到最新版《重点用能产品设备能效先进水平、节能水平和准入水平》中准入水平或者未达到强制性能效标准最低要求的项目,参照淘汰类管理。 综上,新《目录》坚持市场化、法治化原则,强化安全、环保、能耗、质量等领域标准的作用,落实工业重点领域能效标杆水平和基准水平等要求,推动重点领域节能降碳,避免简单以生产能力、装置规模等作为新增限制、淘汰依据。 新《目录》坚持以习近平新时代中国特色社会主义思想为指导,深入贯彻党的二十大精神,落实中央财经委第一次会议部署,坚持把发展经济的着力点放在实体经济上,为进一步推进新型工业化,加快建设制造强国、质量强国、航天强国、交通强国、网络强国、数字中国,加快构建具有智能化、绿色化、融合化特征和符合完整性、先进性、安全性要求的现代化产业体系,必将发挥更加重要的作用。 请关注寰瀛环保抖音号,每日更新环保知识,畅聊环保话题,输出环保新理念,欢迎评论、私信互动! 寰天下,瀛未来 长 按 关 注 寰瀛环保欢迎您 微信号 :huanyinghuanbao 地址:东湖商业中心2号楼1212 贵宾热线:13703123066




推荐
-
-
QQ空间
-
新浪微博
-
人人网
-
豆瓣
