10月1日起实施《城市污水再生利用 工业用水水质》(GB/T 19923-2024)
10月1日起实施《城市污水再生利用 工业用水水质》(GB/T 19923-2024)
近日,国家市场监督管理总局(国家标准化管理委员会)批准发布了《城市污水再生利用 工业用水水质》(GB/T 19923-2024),将于2024年10月1日实施,替代(GB/T 19923-2005)。该标准可在国家标准全文公开系统进行在线预览。
1、范围变化
GB/T 19923-2024:在“范围”方面无大的变化,但在相关表述上涵盖面更广,将相关定义放到了第三章术语与定义部分,采样、安全利用为新增内容。
GB/T 19923-2024
|
GB/T 19923-2005
|
2、术语和定义变化
GB/T 19923-2024:删除了“循环冷却水系统”的术语和定义,增加了“循环冷却水补充水”“间冷开式循环冷却水系统”“直流冷却水”“洗涤用水”“锅炉补给水”“工艺用水”“产品用水”的术语和定义,更改了“城市污水”“再生水”“新鲜水”和“工业用水原水”的术语和定义。
GB/T 19923-2024
|
GB/T 19923-2005
|
3、水质指标要求变化
GB/T 19923-2024:将水质指标调整为基本控利项目和选择性控利项目,简化了水质分类。删除了悬浮物的指标限值;增加了总氨、氟化物、硫化物的指标限值;修改了pH、色度、五日生化需氧量、化学需氧量、氨氮、总磷、溶解性总固体、氯化物、硫酸盐二氧化硅、粪大肠菌群、总余氯的指标限值,增加了对直流冷却水、洗涤用水阴离子表面活性剂、石油类、直流冷却水铁、锰指标的限定。各项指标总体趋严。
GB/T 19923-2024
|
GB/T 19923-2005
|
4、增加“采样及保存”内容
GB/T 19923-2024
|
5、水质指标的测定方法变化
6、监测频率更细化
GB/T 19923-2024
|
GB/T 19923-2005
|
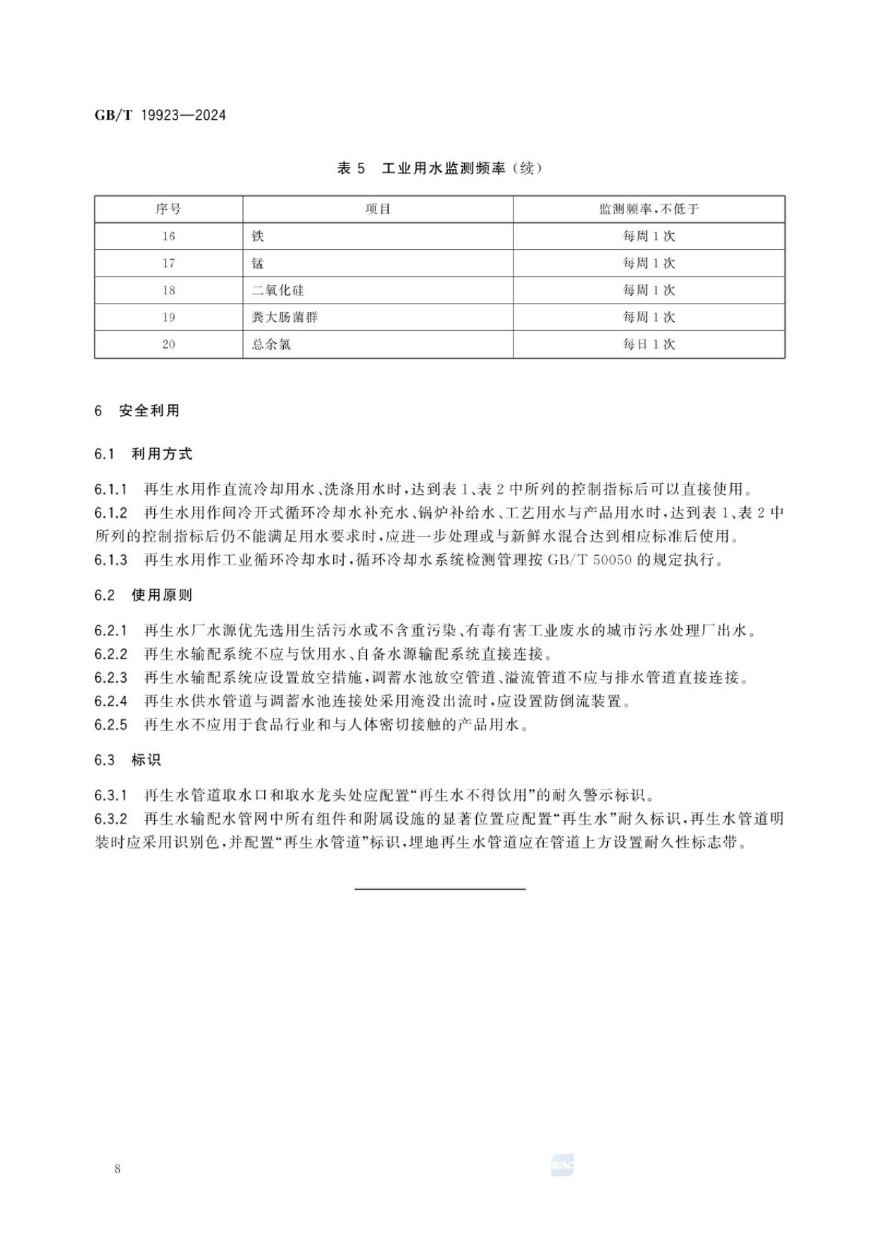
7、更改了利用方式,补充了使用原则,完善了标识要求
GB/T 19923-2024
|












寰天下,瀛未来
长
按
关
注
寰瀛环保欢迎您
微信号 : huanyinghuanbao
地址:东湖商业中心2号楼1212
贵宾热线:13703123066

推荐
-
-
QQ空间
-
新浪微博
-
人人网
-
豆瓣














