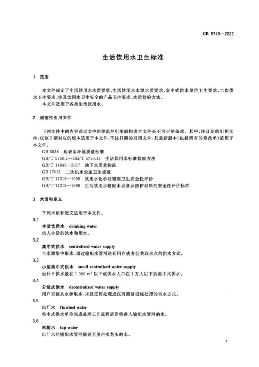
《生活饮用水卫生标准》4月1日实施(附新旧版对比)

《生活饮用水卫生标准》GB 5749-2022已于315日发布、41日正式开始实施。

《生活饮用水卫生标准》GB 5749-2022全文


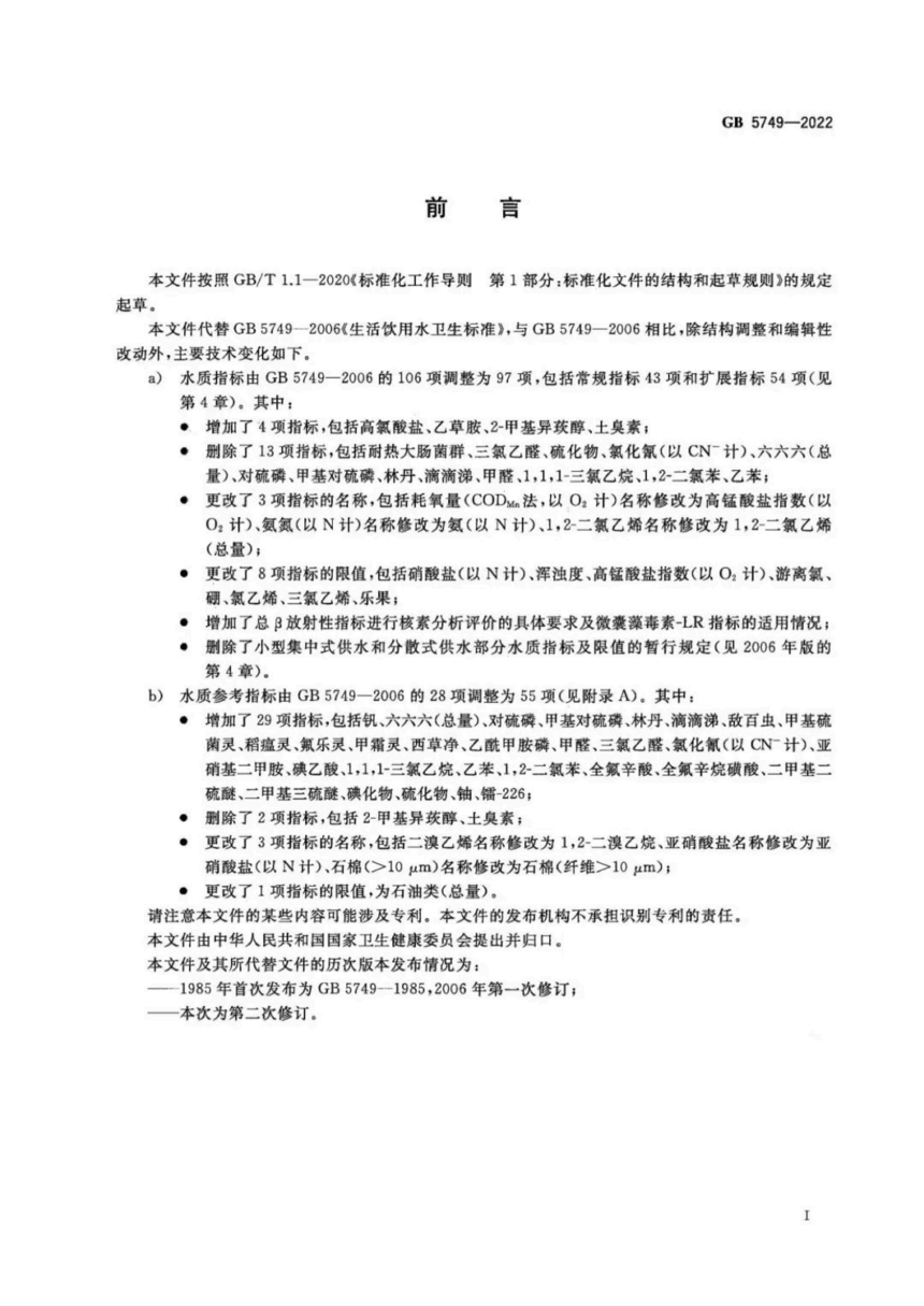
新旧版标准对比

image.png
image.png

image.png

image.png

河北寰瀛环保技术有限公司

推荐

  • QQ空间

  • 新浪微博

  • 人人网

  • 豆瓣

取消
技术支持: 微辰科技