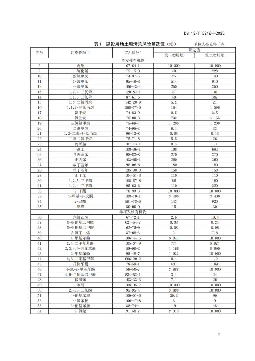
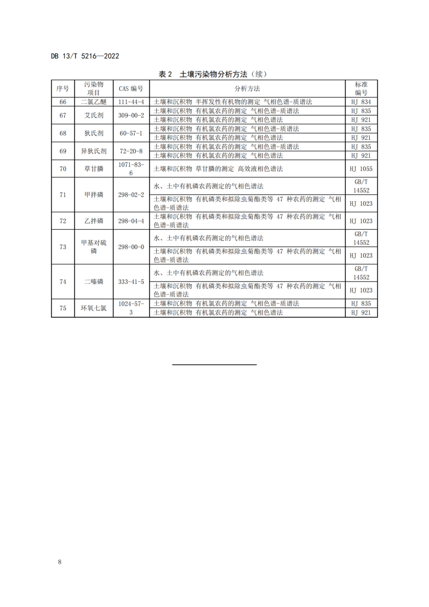
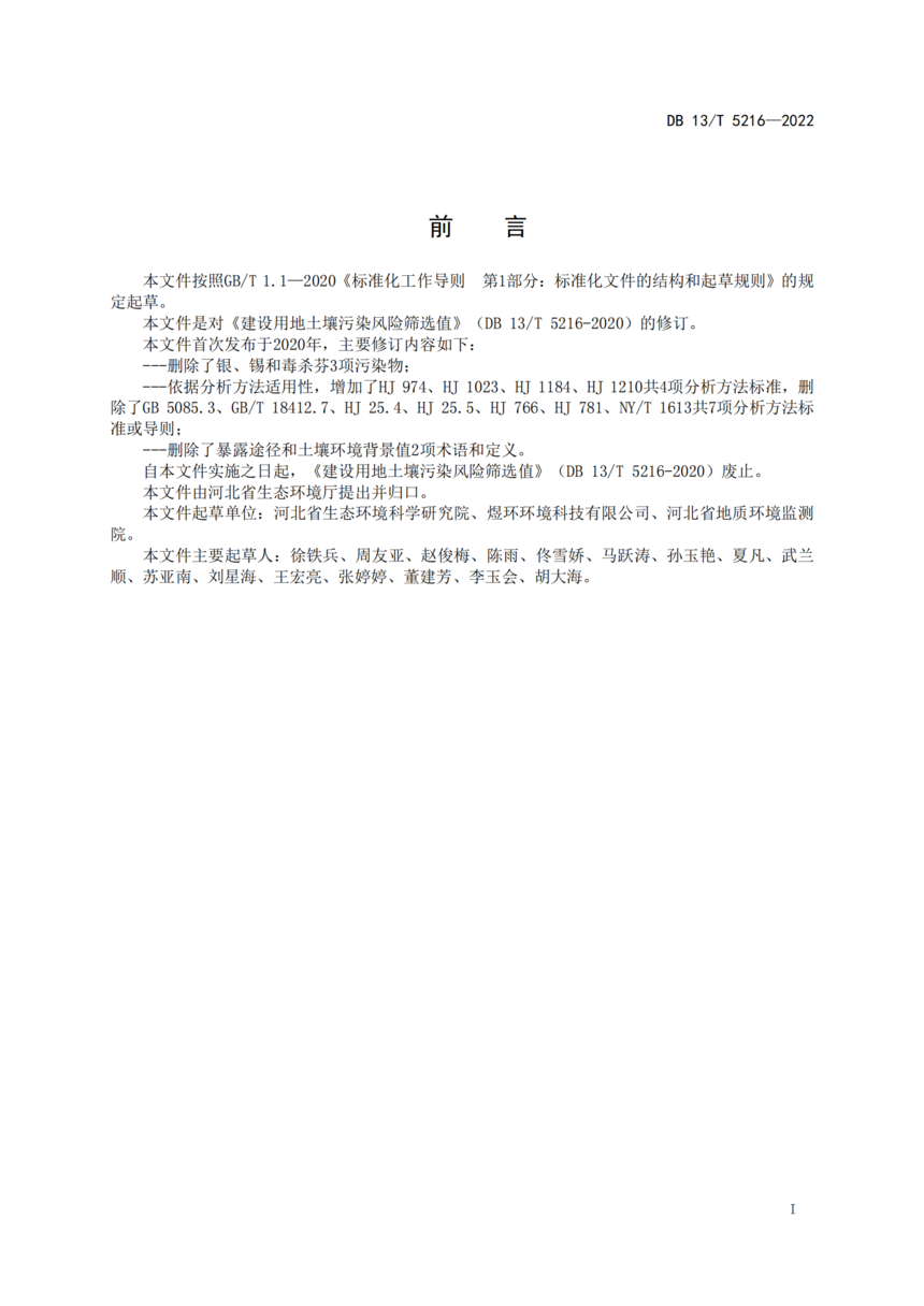
河北省地方标准《建设用地土壤污染风险筛选值》1月27日实施
河北寰瀛环保技术有限公司
0
推荐
QQ好友
QQ空间
新浪微博
人人网
豆瓣
上一篇
下一篇
取消
技术支持:
微辰科技
×
账号登陆
找回密码
登录
没有账号请注册
X