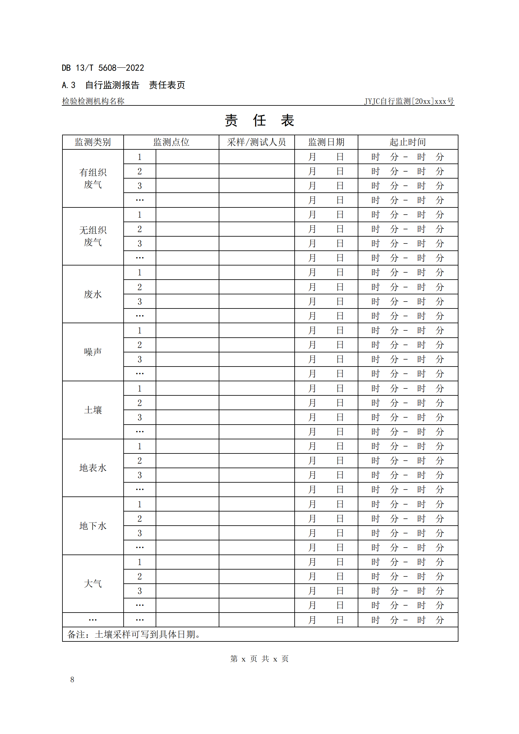
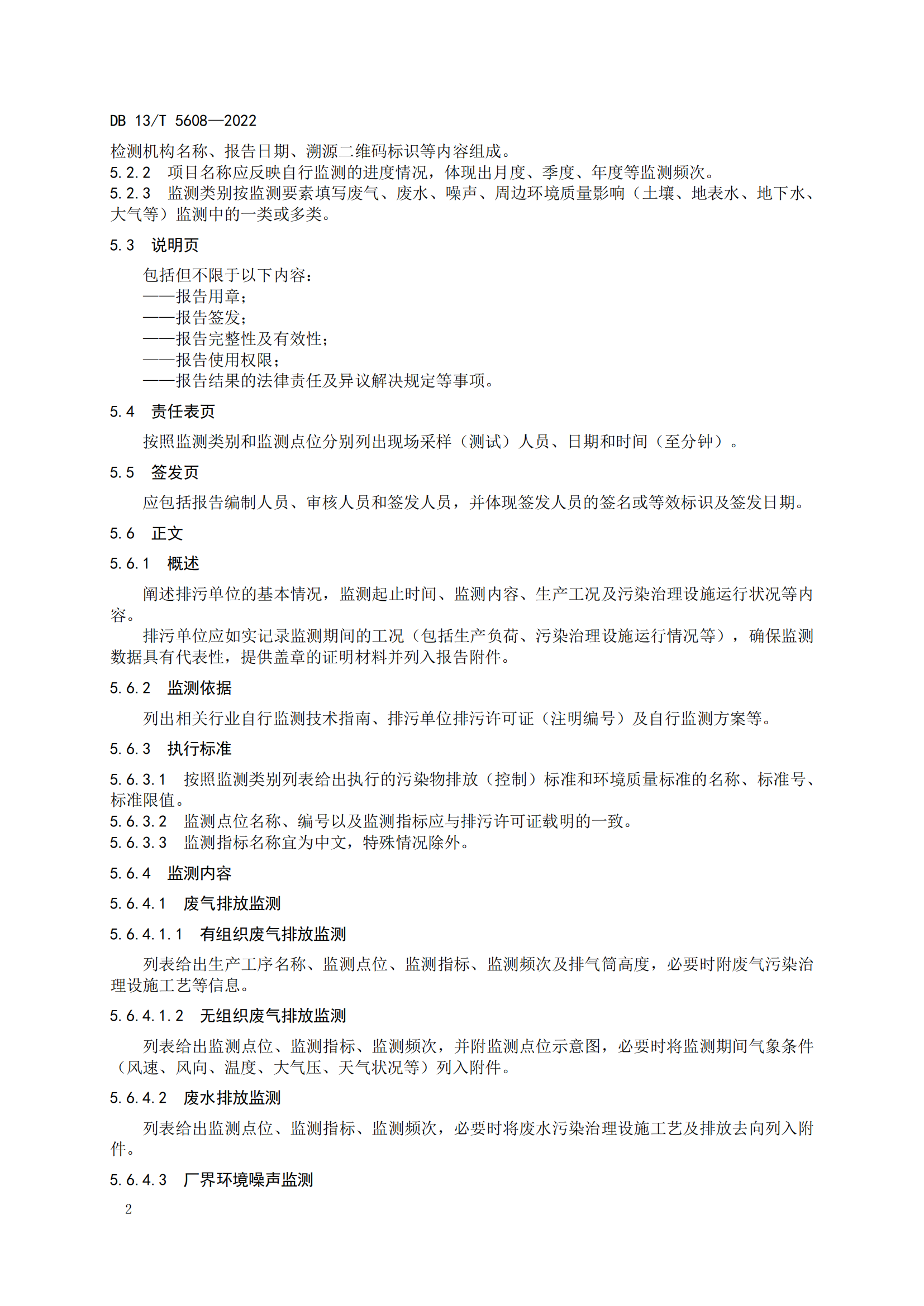
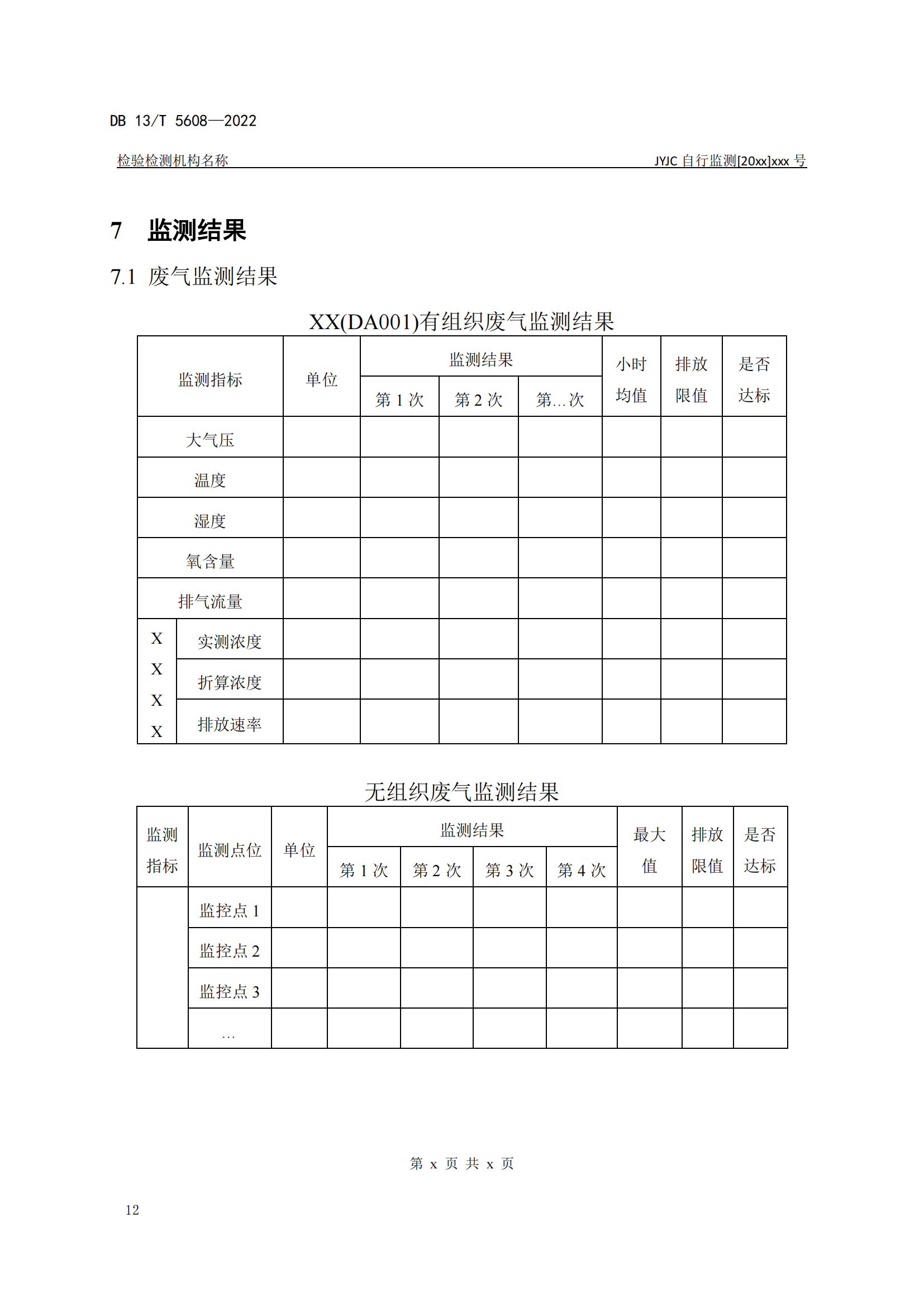
《排污单位自行监测报告编制规范》最新地标发布

image.png

河北省生态环境厅于202284日发布《排污单位自行监测报告编制规范》,在该文件规定了排污单位自行监测报告的总体要求、报告编制和编排格式的要求。

文件适用于排污单位委托有资质的监(检)测机构开展自行监测的报告编制,排污单位利用自有人员、场所和设备开展的自行监测报告编制以及其他类型监(检)测报告编制可参照文件执行。

河北寰瀛环保技术有限公司





推荐

  • QQ空间

  • 新浪微博

  • 人人网

  • 豆瓣

取消
技术支持: 微辰科技